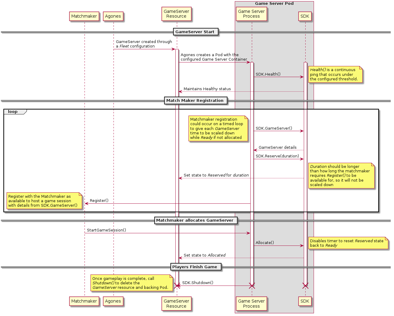
Matchmaker requires game server process registration
A scenario in which a Matchmaker requires a game server process to register themselves with the matchmaker, and the matchmaker decides which
GameServer players are sent to.In this scenario, the GameServer process will need to self Allocate when informed by the matchmaker that players
are being sent to them.

Warning
This does relinquish control over how GameServers are packed across the cluster to the external matchmaker. It is likely
it will not do as good a job at packing and scaling as Agones.
Next Steps:
- Read the various references, including the GameServer and Fleet reference materials.
- Review the specifics of Health Checking.
- See all the commands the Client SDK provides - we only show a few here!
- If you aren’t familiar with the term Pod, this should provide a reference.
Feedback
Was this page helpful?
Glad to hear it! Please tell us how we can improve.
Sorry to hear that. Please tell us how we can improve.
Last modified April 25, 2026: bug: Don't block for PodIP population (5969b84)